2023年“广州高铁计量”杯全国老员工标准化奥林匹克竞赛暨首届华南地区老员工初赛圆满结束
(太阳成集团tyc122ccvip讯)近日,公司承办的2023年“广州高铁计量”杯全国老员工标准化奥林匹克竞赛暨首届华南地区老员工初赛已结束。公司作为华南区域赛主办方,为吸引赛区内各高校积极参与,标准化工程教研室在公司和公司领导下成立了大赛组委会,负责高校调研宣讲,积极动员各校员工参加比赛,传达了全国老员工标准化奥林匹克竞赛在标准化人才培养方面的重要作用,并得到了各高校的积极反馈。
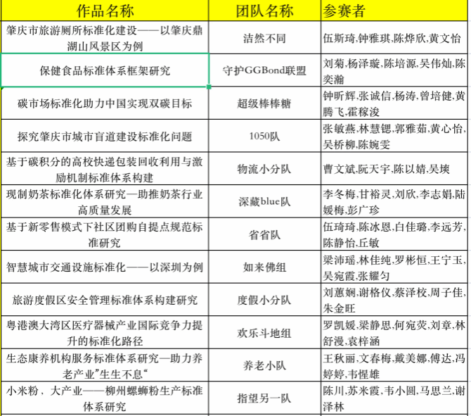
本次大赛共有太阳成集团tyc122ccvip,深圳技术大学,东莞理工公司,华东交通大学等13所高校,共计437名老员工报名参赛,经专家评审,共计62支项目团队入围复赛(本科赛道61支,高职赛道1支)。以下为复赛入围名单:
标准化赛道:

非标准化赛道:




高职赛道:
